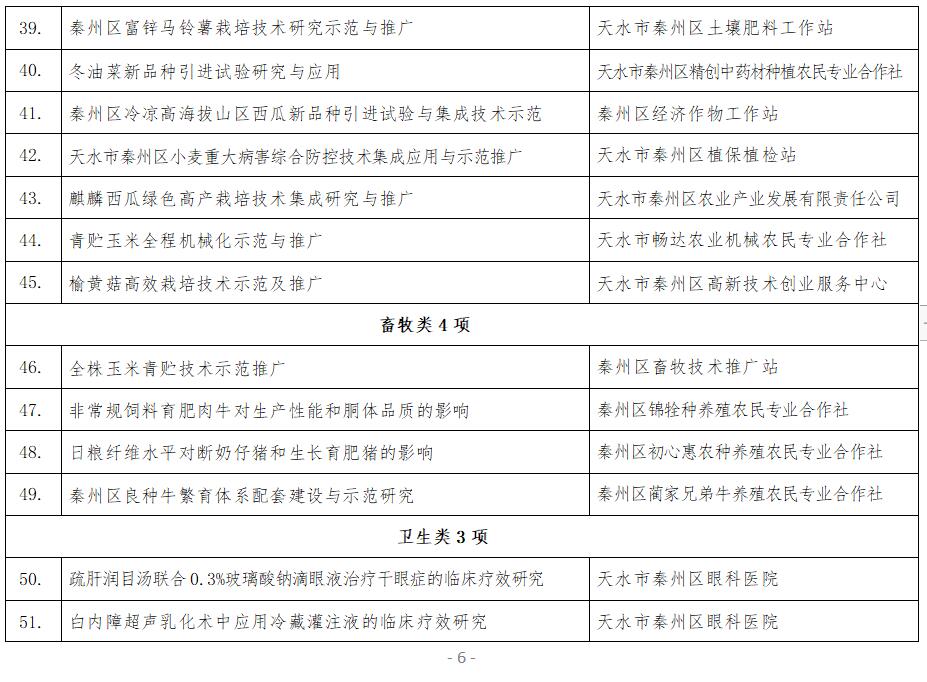
2022年区级科技项目征集工作通过科技项目管理系统进行征集,共征集各类科技项目85项。按照征集要求,对不符合申报条件的项目进行初步审查筛选,确定参加评审项目75项,其中工业14项、农业16项、林果26项、畜牧5项、医疗卫生4项、文化7项、基础研究等其他类3项。对畜牧、卫生、文旅等数量较少的科技项目按照行业归口管理征求意见确定。对工业、农业、林果类的47项采取专家分组答辩评审。通过专家评审打分排名和征求行业部门意见,经区科技局党组会议研究,决定2022年秦州区拟立区级科技项目59项。为体现公开、公正、公平原则,按照《秦州区科技计划项目管理制度》有关规定,对拟立项目予以公示。
如对拟立项项目有异议,请以书面方式向秦州区科技局反映情况。以个人名义反映情况的,请提供真实姓名、身份证复印件、联系方式和反映的具体事项以及确凿的证明材料;以单位名义反映情况的,请提供真实单位名称(加盖公章)、联系人、联系方式和反映的具体事项以及确凿的证明材料。反映情况和问题应实事求是,不得借机诽谤和诬告。凡匿名或假冒他人姓名反映问题的,或未提供可查证的线索,或逾期提供证据材料的,将不予受理。
公示日期:2022年5月13日—2022年5月19日。
通讯地址:天水市秦州区坚家河农业大厦313室
邮编:741000
联 系 人:石进昌 联系电话:0938-8322319
天水市秦州区科技局
2022年5月13日




